跳至内容
鑫爷的个人博客
首页
AI
Java
技术积累
Spring Cloud
linux
mysql
redis
netty
分布式
消息队列
大数据
前端
Kotlin
技能沉淀
算法和数据结构
设计模式
领域驱动设计
编码
实战
抢红包
毕业设计
onemall电商项目
每周一练
面试
更多
杂记
娱乐
美食
好文整理
关于我
登录
鑫爷的个人博客
关于我
好文整理
2022 年 4 月
分布式
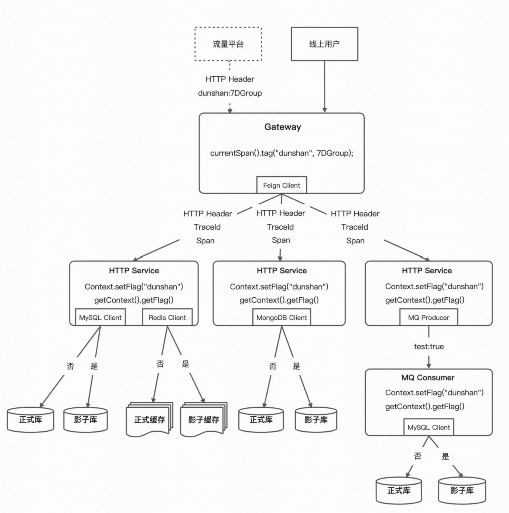
影子链路改造实践
xinye
/
2022年4月22日
“影子”的概念在技术侧最早诞生于阿里的大 […]
分布式
缓存为王
xinye
/
2022年4月22日
缓存使用场景和心得 内存的诞生是为了弥补
分布式
Raft 流程
xinye
/
2022年4月22日
本文简单介绍分布式共识算法 Raft R
滚动至顶部